欢迎访问湖北艺考网

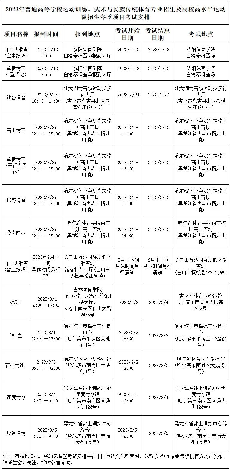
2023年普通高等学校运动训练、武术与民族传统体育专业招生

及高校高水平运动队招生冬季项目考试安排

来源:国家体育总局科教司

来源:体育总局科教司、体教联盟CSEA!

微信公众账号

微信扫一扫加关注

返回
顶部