欢迎访问湖北艺考网
1
首页
艺考资讯
艺术类统考
艺术招生
艺术院校
特色高中
知名画室
艺考专题
首页
艺考资讯
艺术类统考
艺术招生
艺术院校
特色高中
知名画室
艺考专题
首页
艺考新闻
艺术类统考
正文详情
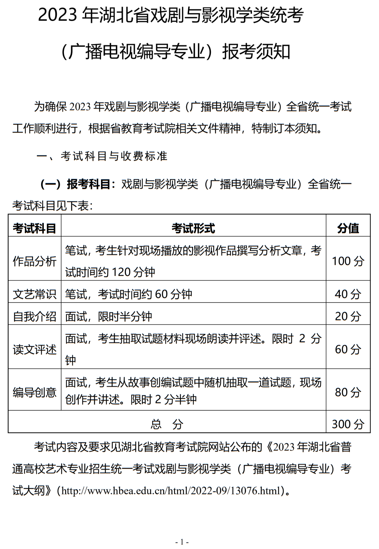
2023年湖北省广播电视编导专业统考报考须知 报名11月23-25日 考试12月11-14日
发布时间 2022-11-26 14:57
浏览1234次
友情链接
申请友情链接请务必先做好本站链接
申请友链
中央美术学院
中国美术学院
清华大学
湖北美术学院
广州美术学院
四川美术学院
天津美术学院
西安美术学院
鲁迅美术学院
教育部
教育部考试中心
湖北省教育厅
湖北教育考试网
湖北招生考试网
武汉画室大全
微信小程序
微信扫一扫体验
微信公众账号
微信扫一扫加关注
返回
顶部