2021年高考高招录取工作结束,接下来又是新一届的开始!目前,河南、山东、青海等3省已公布2022年艺考时间,上海、重庆、天津、湖南、辽宁等5个省市已公布2022年艺术类统考大纲!
近期也有收到一些家长同学的咨询,今年湖北省美术联考时间大概在什么时候,小编这边汇总往年联考时间可供大家参考。
湖北省历年美术联考时间
- 2016届是在2015年11月16日-18日进行网上报名,考试时间定于12月5日;
- 2017届是在2016年11月21日-23日进行网上报名,考试时间定于12月10日;
- 2018届是在2017年11月14日-16日进行网上报名,考试时间定于12月2日;
- 2019届是在2018年11月14日-16日进行网上报名,考试时间定于12月1日;
- 2020届是在2019年11月14日-16日进行网上报名,考试时间定于12月7日;
- 2021届是在2020年11月18日进行网上报名,考试时间定于12月6日。
3省已公布2022年艺考时间
01、河南省
河南省2022年美术、编导、书法、音乐理论考试与12月4日开考。相比去年统考时间,提前了一个月。
02、山东省
山东省教育招生考试院公布了2021年山东省教育考试预安排,2022年普通高校招生音乐类专业全省统一考试,拟定于12月中下旬举行。
03、青海省
青海省将于2021年12月中旬举行2022普通高校艺术专业省级统考。
5省市公布2022艺术统考大纲
01、重庆

※大纲具体内容请于该省教育考试院官方网站查看
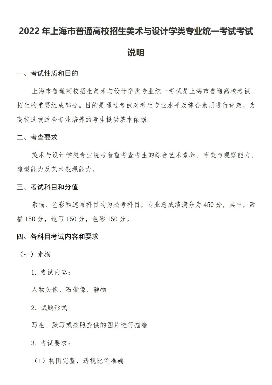
02、上海

※大纲具体内容请于该省教育考试院官方网站查看
03、天津
天津市2022音乐类统考大纲
一、考试性质
天津市普通高校招生艺术类专业统一考试是普通高等学校招生考试的重要组成部分。普通高等学校艺术类相关专业根据考生的专业和文化成绩,德、智、体、美、劳全面衡量,择优录取。
二、专业范围
音乐表演、音乐学、作曲与作曲技术理论等音乐类相关本科和专科专业,以及招生院校要求参加市级统考的其他音乐类本科和专科专业。
三、考试科类设置及分
1.科类设
天津市音乐类专业统考科类分为声乐类、器乐类。
2.统考科目和分值比例
(1)声乐类
考试科目为声乐演唱、乐理、听写,各科满分均为100分。总成绩满分为300分。计算公式为:总成绩=(声乐演唱得分×80%+乐理得分×10%+听写得分×10%)×3。
(2)器乐类
考试科目为乐器演奏、乐理、听写,各科满分均为100分。总成绩满分为300分。计算公式为:总成绩=(乐器演奏得分×80%+乐理得分×10%+听写得分×10%)×3。
四、考试形式、内容及要求
1.声乐演唱
(1)考试形式:专业面试
(2)考试内容及要求:背谱演唱两首声乐作品,中外民歌、艺术歌曲、歌剧咏叹调均可,演唱总时长不超过8分钟,伴奏自带。
2.乐器演奏
1)乐器范围
①中国乐器演奏:笛子、笙、唢呐、二胡、板胡、琵琶、三弦、扬琴、古筝、古琴、阮、柳琴、民族打击乐、管子。
②管弦乐器演奏:小提琴、中提琴、大提琴、低音提琴、竖琴、长笛、单簧管、双簧管、大管、小号、长号、圆号、大号、西洋打击乐。
③键盘乐器演奏:钢琴、手风琴、电子琴。
④流行乐器演奏:现代键盘、萨克斯管、爵士小号、爵士长号、爵士鼓、吉他、电吉他、电贝司、电子手风琴。
考生可以在规定范围内选择一种乐器参加考试。
(2)考试形式:专业面试
(3)考试内容及要求
背谱演奏器乐作品两首,其中练习曲、乐曲各一首,演奏总时长不超过10分钟,伴奏自带。
3.乐理
(1)考试形式:闭卷笔试
(2)考试内容:音与音高;常用记谱法;节奏、节拍、音值组合法;音乐术语、标记及装饰音;五线谱与简谱互译;音程、和弦(构成、识别、调内解决);调式调性(含大小调式及民族调式的调号、音阶、半音阶、调性分析、转调、移调等)。
(3)试题类型:单选题20分,填空题10分,判断题10分,调性分析题10分,写作题50分(含音程和弦构成或识别、音程和弦找调或解决、音阶构成或识别、音值组合法或节拍的正确划分、简线互译或移调)
(4)考试时间:90分钟。
4.听写
(1)考试形式:闭卷笔试
(2)考试内容:单音20分、音程20分、三和弦(含转位)30分、单声部旋律(一个升调号以内,8小节)30分。
(3)考试时间:60分钟。
五、专业面试评分维度
1.考生现场演唱、演奏的技术技能水平,占比30%。
2.考生演唱、演奏曲目的难易程度,占比20%。
3.考生对于作品音准、节奏、速度、力度等的掌控程度,占比25%。
4.考生对于作品风格的把握和内容的表现能力,占比25%。
本说明自2022年音乐类专业考试开始执行。
04、湖南

※大纲具体内容请于该省教育考试院官方网站查看
05、辽宁
美术类专业考试说明(试行)
一、考试性质
辽宁省普通高等学校招生美术类专业统一考试(以下简称美术类专业统考)是面向报考普通高等学校美术类专业的考生进行的专业基础技能测试,是我省普通高考的重要组成部分。
二、考试能力要求
美术类专业统考要求通过科学严谨的考试内容,全面测试考生的艺术修养、审美能力、观察能力、造型能力、表现能力和技法的运用能力。
三、考试内容和考试目的
美术类专业统考包括素描、色彩、速写三个科目。
素描考试:考查考生的造型基础和对形体、结构、体积、空间、质感等方面的理解、认识和表现能力。
色彩考试:考查考生对色彩的感受、认识能力和色彩技法表现能力。
速写考试:考查考生在较短的时间内,完成对人物动态的观察能力及运用简单工具的表现能力,同时注重考生对人物的比例、结构、动态的准确把握,以及画面的构图和处理。
四、考试成绩计算办法
素描、色彩、速写满分均为100分。
考生美术类专业统考的总分为素描、色彩、速写三科得分之和,总分满分为300分。
五、各科目考试内容范围、形式和评分标准
(一)素描考试内容范围、形式和评分标准
1.考试形式与范围
(1)临摹由考场提供的图片或默写相关资料所规定的内容;
(2)写生(人物头像、石膏像、静物)。
2.考试用具和材料要求
(1)答卷纸(考场提供);
(2)铅笔、炭笔均可(考生自带);
(3)小型便携式画架、4开的画板或画夹及相关绘画用具(考生自带)。
3.考试时间
考试时长为3小时。
4.评分标准及占分比例
符合试题规定及要求;造型准确,有较强的表现能力和塑造能力(包括比例、动态、结构透视关系、特征、神态、空间关系等);正确理解对象结构及体面关系,并能完整地表现,素描关系准确,表现生动,形体刻画完整深入,画面整体效果好。其中:
构图 占10%
造型与比例 占40%
细节深入与局部刻画 占25%
表现手段与技法 占25%
(二)色彩考试内容范围、形式和评分标准
1.考试形式与范围
(1)临摹由考场提供的图片或默写相关资料所规定的内容;
(2)写生(静物)。
2.考试用具和材料要求
(1)答卷纸(考场提供);
(2)水粉或水彩颜料均可(考生自带);
(3)小型便携式画架、4开的画板或画夹及相关绘画用具(考生自带);
(4)试卷完成后不允许在画面上喷洒任何固定液体。
3.考试时间
考试时长为3小时。
4.评分标准及占分比例
符合试题规定及要求;有良好的色彩感觉和明确的色调意识,整体色彩关系明确生动;色彩与形体结合紧密,形体刻画深入,画面整体效果好。其中:
构图 占10%
色彩关系 占40%
色彩造型能力 占25%
色彩表现技法 占25%
(三)速写考试内容范围、形式和评分标准
1.考试形式与范围
(1)依据考场提供的文字内容默写(单个人物动态或双人物动态的组合);
(2)速写写生(单个人物动态或双人物动态的组合)。
2.考试用具和材料要求
(1)答卷纸(考场提供);
(2)铅笔、炭笔均可(考生自带);
(3)小型便携式画架、4开的画板或画夹及相关绘画用具(考生自带)。
3.考试时间
考试时长为30分钟。
4.评分标准及占分比例
符合试题规定及要求;构图完整、比例正确、动态特征鲜明,表现手法肯定、流畅、生动;能够准确地画出命题所要求的动态特征,有较强的画面组织能力和深入表现能力。其中:
构图 占20%
人物动态表现 占30%
造型与比例 占30%
表现技法 占20%
※大纲具体内容请于该省教育考试院官方网站查看




